当前,企业管理的核心就是需要建立一套既有效又能具体操作、实施的管人机制。
计分数字化管理,是企业界资深的管理专家通过10多年的考察、对比、深入研究,并代领团队全面论证,经过实践、磨合,最终总结出来的一套全新的企业管理制度,是一种老板既认同,员工也认可的机制,是一种双赢的管理模式。
计分数字化管理,改变了中国企业单靠生搬硬套西方企业管理模式的痼疾,建立一套完整的企业运营管理体系,它给企业带来了全新的思想理念、全新的管理模式、全新的经营方法,使很多企业的发展从此步入坦途,一日千里。

计分数字化管理全面推广计划实施以来,在各个行业引起了巨大的反响,目前已有很多企业引进了这套管理方法,都收到非常明显的效果,为把企业做大做强奠定了成功而坚实的基础。
计分数字化管理是一个既简单又复杂的全新管理方法。简单是指它的道理非常简单,一看就懂,一听就明白;复杂是指它的系统性、全面性、完整性。在企业管理体系中,必须全方位与积分挂钩,各项积分标准的制定必须合理、平衡。计分数字化管理是管理中的一套系统工程,它涉及到企业日常事务中的方方面面。在模式导入实践中,总结出只要与计分挂钩的规定、条例、规章和制度,执行的效果都不一样。而且随着时间的推移,员工的累计积分不断增加,对员工的激励和制约作用也越来越明显。
目前,计分数字化管理是真正实战的管理方法,企业一用就有效,并能给企业带来持续的发展,持续的盈利。我们相信您通过了解、学习、导入计分数字化管理,它将会在您的企业发挥巨大的作用。
如何使用计分动态运营管理解决传统管理方法无法解决的问题:
1、解决了分配上的“大锅饭”问题,真正做到了有效的激励;
2、解决了员工自我工作的原始动力,赚到物质又满足了精神需求,为企业留住人才;
3、计分可以解决员工做事有抱怨、借口、拖延、攀比、没有执行力、缺乏责任感的问题;
4、计分可以替代制度执行力,各种制度与积分挂钩 ,比扣钱更人性化,所有的违规行为都可以处理;
5、使目标获得实现,促使企业的利润获得成倍的增长,解决管理者有责无权的问题,使老板在与不在都一个样!
6、通过计分,明确了员工与公司的责任,体现老板对员工的真诚,实现利益共同体,符合人性,员工乐于接受!
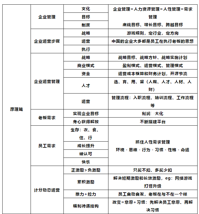
什么是真正的有效管理?企业管理=人力资源管理=对人的管理,对人管理的有效方法就是对人性需求的管理,只有满足了人的需求才能找到人的原始动力,人性的需求管理才是真正的有效管理!
计分动态运营管理的基本原理:先改变人还是先改变事?每个人行为的背后都有动机,只要满足动机行为就发生改变!事实告诉我们只有改变人后事情才能获得改变,改变事是暂时的,只有改变人是长久的。






