课程详情
一、课程收益:
1、了解孩子的真实想法,感受他的感受;
2、分析儿童青少年的常见问题,对于每一种问题都提供了切实有效的解决方案;
3、自我提升,为孩子营造一个健康的家庭成长环境;
4、名师专家亲临指点,亲子互动、伙伴分享,建立父母交友圈。
二、课程特色:
◎ 针对孩子成长过程中不同年龄段所遇到的普遍问题,例如:厌学、青春期叛逆、沉迷网络、性格内向不知如何交朋友等等,为这些令家长头疼的问题提供切实可行的解决方案,不论是孩子的行为、情绪、学习、社交等各个方面的问题,都有应对之策。
◎ 加入亲子互动游戏,和伙伴们一起实践课程内容、分享经验,与孩子共同成长。
◎ 解决家长自身的问题,自我成长,给孩子一个健康的成长环境。
三、培训对象:
对于培育小孩遇到困惑的家长;
对儿童青少年发展心理有兴趣的人士;
与孩子相处出现问题并需要解决的家长;
所有希望自己的孩子能够更健康、快乐成长的家长。
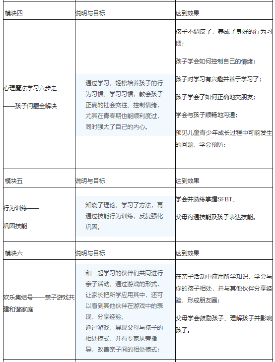
四、课程设置:



五、师资介绍:
陈默讲师
上海心理协会基础教育专业委员会秘书长
华师大心理中心资深专家
陈老师长期从事心理健康教学工作。华师大社会服务资深心理师。在低幼儿童原发性学习困难(学习技能障碍)领域,有独到研究,所创学习困难三维诊断法和五行管理矫治法,临床应用效果显著。
著作:孩子,你怎么了?
严红讲师
上海浦东教育发展研究院科研员
华东师范大学教育硕士
国家二级心理师
曾在多家企事业单位授课,服务过的单位有:上海协和双语学校、松江伊乐幼儿园 、上海小记者报社、香港千禧学校教育代表团、深圳教育代表团、 浦东新区莲溪小学 、宁波慈城中心学校 、外高桥保税区实验小学 、 浦东新区第1教育署 、宝山乾溪幼儿园、上师大剑桥国际中心、太仓国家检验检疫局、兴业银行……
吴信伟讲师
杭州师范大学心理系教授
吴老师一直从事心理学的教学和科研工作。擅长教授《儿童发展心理学》、《教育心理学》等学科,上课注重理论与实际相结合,深受好评。研究课题涉及儿童自尊心、数目启发式策略、教育社会心理学等;著有《心理学》、《大学生心理健康教育》等。从事工作多年,有扎实的理论根底和丰富的实践经验。
擅长领域:家庭关系、儿童教育和发展等方面的。
周厚蓉讲师
国家二级职业心理师
心理学高级教师
共青团上海市委12355青少年维权平台心理专家
德瑞姆心理教育机构带教老师
心融集团EAP特聘心理师、心融集团特聘EAP企业讲师
她从事心理学理论教学多年,有扎实的专业功底,曾在国家级、市级刊物发表20多篇心理学论文,参与主编《青春期心理健康》、《中国基础教育问题探索》,曾被评为上海市“青年先进心理教师”,有1000小时以上的青少年心理经历,《解放日报》、《新民晚报》、上海教育电视台、《东方教育时报》和《青年社交》等媒体先后采访报道过她的心理健康教育工作及案例,产生了较好的社会影响。
擅长领域:亲子关系、青少年心理成长与教育