高级整体形象设计时尚彩妆课程
学习指数:5颗星
课程类别:职业造型师培训
学时:3个月
学费:5980元 现活动价4280元 赠送化妆工具一套
适合人群:初高中毕业想成为职业化妆师。
相关证书:职业造型师毕业证,化妆初级资格证
推荐工作:长期免费推荐
教学目的:通过对日常生活所需妆面进行细致讲解,教授更加流行的时尚妆容技巧与训练,重视造型师综合能力的提升,使之成为一各专业的全面的整体形象设计造型师。
(高级化妆造型设计师 时尚彩妆综合班) (赠送1000元全套专业工具和化妆品)
毕业创业开店学员可免费领取价值3600元官方网站一个及相关网络营销教学和技术指导
<仅限每月前十名预报名学员享受4280元优惠价> 其余为4580元。
上课时间:周一至周五 早9:50-12:00 下午2:00-5:30理论结合实际操作
(免考试费,学习期间免费提供各种服装服饰,只收取学费,没有任何隐形费用)授课对象:该课程针对零基础学员,通过系统的培训,能使学员讯速成长为综合型复合人才。旨在培养专业化,全方位,创新型的高素质精英。是有志成为各化妆机构技术类权威型人才的课程
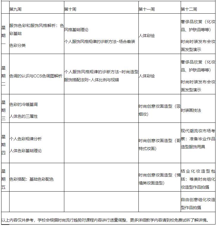
课程特色:汇聚学校建校六年课程精华,是我校明星课程。整体课程由时尚生活化妆课程,艺术创意彩妆课程组合而成,前期主要针对时尚生活类造型进行细致讲解,融入潮流动向与时尚妆容技巧,突出实用性,应用性;教学从基础美学,礼仪,皮肤护理,五官分解化妆开始,延伸至时下盛行的裸妆,日系妆容,星光晚礼,新娘造型等风尚妆容,以及流行美妆发型,风格基础理论,服装及风格配饰特点等综合课程。进行解读各种风尚妆容:后期主要以平面彩妆,概念彩妆,创意彩妆,T台造型为主,对彩妆进行深层次剖析,使学员能够独立完成彩妆创意设计与制作。并增设培训学员化妆艺术鉴赏力,创新思维能力,立体构成等创造能力的课程。通过系统知识的学习,培养实用型和创新型综合高端化妆技术人才。对化妆知识进行全方位传授,我校不但提升学员的审美,创意,造型综合能力。还要系统性讲解行业的营销。让学生进入社会后具有超强竟争力。
其课程更注重实用性,能够充分的锻炼学员的整体造型能力和创造力,学员就业后能根据人物不同的特点及不同场合,不同人群,不同年龄层次,进行不同的化妆造型和服饰服装搭配。课程重点为:“人物风格,款型搭配”。
辅以相关类课程:美学、专业绘画、时装画技法、色彩与诊断及服装搭配以及现代潮流妆、个性创意妆、各类生活人物造型、红毯造型、芭莎造型、时尚类平面广告杂志模特化妆造型、礼仪、时尚主持人化妆造型、营销课程等。
赠送课程:
1:手工制作课程。提高学员动手创新能力,能够根据要表达意境搭配出相应的饰品服装等。培养学员整体化妆造型创意妆面能力。塑造出的舞台化妆造型。
2:数码后期课程。学习影楼艺术照后期处理技术,及基本的化妆师精美简历制作。由数码后期制作反推了解影楼前期化妆的重要性和要领。培养更全面的综合素质化妆师人材。
3:网络营销课程。了解和提高网络营销知识,让学员懂得如何利用业余时间在网上更好的进行自我营销,以实现自我价值*大化。并为将来自主创业,自主开店,及做一名自由职业化妆师如何利用网络承接化妆造型业务作准备。



就业方向:可在形象设计彩妆工作室、国际彩妆公司、大型婚纱影楼、高端女子会所、高端会所、俱乐部、时尚媒体、广告公司、摄影写真工作室、影视剧组、娱乐演出公司、模特经纪公司等等从事相关工作,也可从事私人形象顾问,开设个人化妆造型、形象设计工作室,培养具备商务形象、演艺形象、影视形象、广告形象、影楼写真形象等生活实用以及艺术化设计的高级形象设计师、高级化妆师、高级形象顾问、高级彩妆顾问。