A PHP Error was encountered

Severity: Warning

Message: preg_match(): No ending delimiter '^' found

Filename: controllers/School.php

Line Number: 699

Backtrace:

File: /data/web/collect_web/application/controllers/School.php
Line: 699
Function: preg_match

File: /data/web/collect_web/application/controllers/School.php
Line: 15
Function: get_real_ip

File: /data/web/collect_web/index.php
Line: 315
Function: require_once

演讲口才课程-上海内圣口才培训学校
上海内圣口才培训学校欢迎您!
优课堂 | 请登录 | 免费注册

上海内圣口才培训学校

7x24小时咨询热线

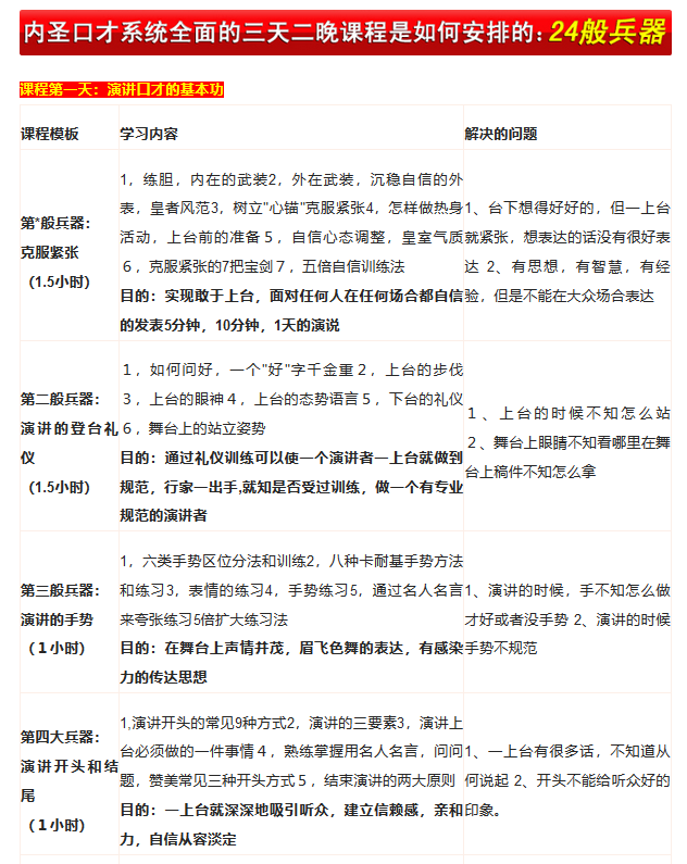
演讲口才课程

演讲口才课程

上课时段: 详见内容

已关注: 437

课程价格: 请咨询

咨询电话:

授课学校: 上海内圣口才培训学校

教学点: 1个

开班时间: 滚动开班

学校首页| 学校简介| 课程列表| 学校新闻| 学校相册| 教师团队| 联系我们

上海内圣口才培训学校课程请咨询:

沪ICP备18048269号-1 沪ICP备18048269号-1 电子营业执照电子营业执照 教育 教育 全国教育网站 全国教育网站 企业信用等级AA级 企业信用等级AA级 合作/版权/投诉

本页信息由注册用户(机构和个人)自行发布或提供,所有内容仅供参考,任何关于对该用户的推荐都不能替代您的考察核实,本站不承担该用户发布/提供信息的行为或内容所引起的法律责任